我要收藏
公共资源调用站点
文章分享
一、修订背景
《广西壮族自治区建设项目环境影响评价文件分级审批管理办法(2018年本)》经自治区人民政府同意,已于2018年12月28日印发,2019年4月1日起实施。2019年2月26日,生态环境部发布《生态环境部审批环境影响评价文件的建设项目目录(2019年本)的公告》(生态环境部公告2019年第8号),对《生态环境部审批环境影响评价文件的建设项目目录》予以修订。修订目录下放了9类项目,包括运输机场、不跨省铁路、集装箱专用码头、稀土矿山开发、特大型主题公园,以及一部分防洪治涝工程、灌区工程、研究和实验发展项目、卫生项目等。为承接生态环境部下放的审批权,自治区生态环境厅组织修订了《广西壮族自治区建设项目环境影响评价文件分级审批管理办法(2019年修订版)》(以下简称《管理办法2019年修订版》并调整《广西壮族自治区生态环境厅审批环境影响评价文件的建设项目目录(2019年本)》(以下简称《自治区审批目录2019年本》)。此次修订,承接部分国家下放的5类对环境有重大影响或跨市级行政区域的项目(运输机场、不跨省铁路、集装箱专用码头、稀土矿山开发、特大型主题公园),4类下放给市级审批(部分防洪治涝工程、灌区工程、研究和实验发展项目、卫生项目)。因机构改革,海洋工程环评管理职能转移到生态环境部门,此次修订,将海洋工程审批权限一并纳入其范围。修订形成《自治区审批目录2019年本》(征求意见稿)经向各设区市人民政府、区直各相关单位、各设区市生态环境局征求意见后,在自治区生态环境厅网站上向社会公开征求意见。经修改完善报自治区人民政府同意,现印发实施。


二、修订说明
《管理办法(2019年修订版)》只对个别文字进行修订,重点是对附件自治区生态环境厅审批环境影响评价文件的建设项目目录部分进行修订。《自治区审批目录2019年本》承接部分生态环境部下放的审批权,为避免理解歧义,便于操作指导,对目录中部分行业类别内容进行细化说明。《自治区审批目录2019年本》的修订内容与2018年本相比,修订涉及12类别,21个小类。
具体说明如下:
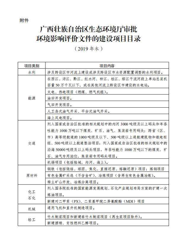
一、水利:涉及跨设区市河流上建设或涉及跨设区市水资源配置调整的水利项目。不限制规模,改为在跨市河流上建设的项目。体现跨行政区域由上级审批的原则。
二、能源:水电部分,与《政府核准的投资项目目录》(广西壮族自治区2017年本)相衔接,改为在西江、浔江、黔江、红水河、南盘江、柳江、桂江、郁江干流河段上建设的50万千瓦(不含50万千瓦)以下单站总装机容量水电站项目;在其他河流上建设跨设区市的项目。火电部分,细化火电、热电项目中对环境有重大影响的燃煤、燃气机组范围。增加海洋工程人工岛式油气开采、平台式油气开采项目。
三、交通:与自治区投资主管部门下放审批精神、表述以及广西壮族自治区2017年本《政府核准的投资项目》一致。承接生态环境部下放的集装箱专用码头项目和审批以外对环境有重大影响的项目。机场部分,承接国家下放的新建运输机场项目并细化范围(包括陆域、水域和海域)。
四、原材料:钢铁部分,细化对环境可能有重大影响的钢铁烧结、球团、焦化、直接还原、熔融还原项目以及炼钢项目。有色金属,进一步细化为有色金属矿采选(不含金矿)和冶炼项目(含再生有色金属冶炼)。稀土承接生态环境部下放的稀土矿山开发采选项目。
五、机械:明确通用飞机和直升机制造项目。承接生态环境部下放的飞机制造项目,明确范围为通用飞机和直升机制造项目。
六、轻工:明确对环境可能有重大影响的新建、扩建竹木和新建非竹木制浆项目(再生制浆项目除外)以及制革项目(不涉及鞣革的除外)。
七、城建:细化对环境有重大影响的危险废物处置利用项目范围(含焚烧处置的危险废物处置)(协同处理、医疗废物处置项目除外)。
八、社会事业:承接下放的特大型主题公园项目;明确涉及环境敏感区对环境有重大影响按照分类管理编制环境影响报告书的旅游项目。
九、辐射类:辐射类,鉴于我区无330千伏电压等级,修订输变电工程:500千伏及以上项目,取消330千伏项目。
十、海洋工程:明确对环境有重大影响的50公顷以下填海工程、海砂开采项目、海底隧道、海底场馆等项目,其中海底隧道、海底场馆等项目是承接生态环境部审批权限之外的项目。
十一、涉密工程:下放,按照跨行政区域由上一级审批的原则执行。
十二、外商投资:与《国务院关于发布政府核准的投资项目目录(2016年本)的通知》《关于印发政府核准的投资项目目录(广西壮族自治区2017年本)的通知》(桂政发〔2017〕17号)相衔接,自治区审批权限修改为《外商投资产业指导目录》中总投资(含增资)3亿美元以下的限制类且对环境有重大影响的编制环境影响报告书的项目。
解读机关及联系方式
解读机关:环境影响评价与排放管理处(行政审批办公室)
联系方式:0771-5714276
文件下载:
关联文件:
相关链接: